高温合金凭借优异的抗氧化和抗热腐蚀性能在航空发动机、汽车发动机、燃气轮机、核电、石油化工等多个领域广泛应用。

特性
所谓高温合金,即能在600℃以上高温及一定应力作用下长期工作的一类合金。高温合金材料相比于传统金属,在性能上具有高温高强;良好的抗氧化和抗热腐蚀性能;良好的抗疲劳性能、断裂韧性、良好的弹塑性。

分类
高温合金大体上有三种划分方式:根据基体元素种类、根据合金强化类型和根据材料成型方式。

高温合金分类
制备工艺
高温合金产品以非标准化为主,因此生产工艺较为复杂,但基本可以可分为三个步骤:熔炼、铸造和热加工,粉末冶金工业则将铸造工艺替代为热压。

各种高温合金的工艺生产流程
应用
高温合金凭借优异的抗氧化和抗热腐蚀性能在航空发动机、汽车发动机、燃气轮机、核电、石油化工等多个领域广泛应用。

在众多应用领域中,航空航天仍然占据最重要地位,占需求总量的55%,其次是电力行业,占比达20%。

高温合金应用领域市场占比
航空发动机
高温合金从诞生起就应用于航空发动机,在现代航空发动机中,高温合金材料主要用于四大热端部件:燃烧室、导向室、涡轮叶片和涡轮盘,此外还用于机匣、环件、加力燃烧室和尾喷口等部件。

高温合金在航空发动机上的应用
不同机型对高温合金需求预测

高温合金材料的用量占发动机总重量的40-60%,在先进发动机中这一比例超过50%甚至更多。
民用航空发动机
2016 年7 月11 日,波音公司在范保罗航展首日发布最新版 《当前市场展望》,预测未来20 年全球需要39,620 架新飞机,该数字较去年预测增加4.1%。
2016-2035年全球民航飞机需求

由于不同机型的发动机所需的高温合金占比不同,根据测算,未来二十年全球民航各类型新机航空发动机,对高温合金的总需求为42.7 万吨。
民航不同机型对高温合金需求

2016-2035全球民航飞机高温合金需求

我国民航发动机市场也十分广阔,根据波音公司预测,到2032 年,中国新增的飞机数量超过5580架,预计我国民用航空对高温合金的需求量将超过3.8万吨。
到2032年我国民航对高温合金需求预测

军用航空发动机
根据美国国防部预测的数据,预计未来20年中国战斗机新增量将达到1430架、军用大飞机1500架、教练机500架,合计对高温合金需求量将达到5.7万吨。
另外,现有军机的维护和修理折算成发动机所需数量为2000台,对应的高温合金需求量达到1万吨左右。因此军用领域对高温合金的需求将达到6.7万吨。
未来20年我国军用机领域对高温合金需求预测

燃气轮机
燃气轮机是高温合金的另一个主要用途,其结构及原理与航空发动机类似。由于燃气轮机喷射到叶轮上的气体温度高达1300℃,因此叶轮需要用高温合金来制造。

燃气轮机结构示意图
燃气轮机的应用分为发电用燃气轮机领域和舰船用燃气轮机领域,主要以后者为主,在军用领域,有75%以上的海军主力舰艇采用燃机动力。

全球舰船用燃气轮机市场分布情况
对于全球燃气轮机高温合金市场而言,据罗罗公司2013年预测,未来二十年,作为舰船动力的燃气轮机的市场需求达到2700亿美元,相应的服务需求达1250亿美元,市场空间广阔。
我国目前大约只有10艘主力舰艇使用燃气机,国产舰船用燃气轮机的技术问题已经得到解决。我国海军有望形成3大近海舰队和若干航母编队的作战体系,预计将新增驱逐舰及护卫舰97艘左右,中小型舰艇200艘左右,预计对高温合金的需求量约为3.3万吨左右。
我国舰船燃气轮机对高温合金需求预测

汽车涡轮增压器
汽车废气增压器涡轮也是高温合金材料的重要应用领域。目前,我国涡轮增压器生产厂家所采用的涡轮叶轮多为镍基高温合金涡轮叶轮,它和涡轮轴、压气机叶轮共同组成一个转子。

汽车涡轮增压器
据 cnii报道,2015年我国新售乘用车中涡轮增压的配置率在31%左右,预计到2020年,我国乘用车涡轮增压比例将高达47%。涡轮增压汽车将从2015年的750万辆增至到2025年2300万辆,期间累计高温合金总需求10.6万吨,市值超200亿元。

2015-2025年我国汽车涡轮增压器高温合金需求预测
核电领域
核电用高温合金包括:燃料元件包壳材料、结构材料和燃料棒定位格架,高温气体炉热交换器等,均是其他材料难以代替的。
根据钢研高纳2009 年招股说明书,2010-2020 十年间我国核电装机容量新增2300千瓦,在建1800万千瓦。对应高温合金需求6000吨,价值24亿元。
其他领域
高温合金材料在玻璃制造、冶金、医疗器械等领域也有着广泛的用途。

国内外高温合金厂商概况
国外领先厂商
目前,每年全球对高温合金材料的消费将近28万吨,市场规模达到100亿美元。全球范围内能够生产航空航天用高温合金的企业不超过50家,主要集中在美、俄、英、法、德、日等国。

国外主要高温合金生产企业
国内主要高温合金厂商
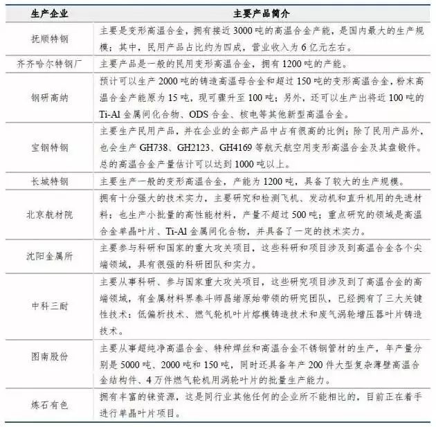
我国高温合金的研发起步于20世纪60年代,形成独有的合金体系,并且取得了明显的进步,到目前已经成立了众多的生产和科研单位,并已具备变形高温合金、铸造高温合金的生产基地与高端高温合金材料的生产研发基地。


沪公网安备 31011702000653号